唐璐、张志强:美国智库兰德公司:在人工智能和机器学习领域保持竞争优势
- 来源:
- 发布时间:
- 2020年09月16日

2020年7月8日,美国智库兰德公司发布报告《在人工智能和机器学习领域保持竞争优势》(Maintaining the Competitive Advantage in Artificial Intelligence and Machine Learning)。该报告是受美国空军委托完成的,旨在比较美国与中国在人工智能和机器学习领域的竞争态势,报告比较分析了中美两国的人工智能生态系统,评估了中美两国在人工智能领域的竞争力,提出了美国空军维持人工智能优势的若干建议。
报告认为,人工智能(AI)技术有很大潜力成为未来军事能力的关键增强器。中国已经确定人工智能是提高国家竞争力和保护国家安全的关键,并提出了一个由大量投资支持的、使用了“全社会方法”(a whole-of-society approach)的国家人工智能计划,该计划以一系列里程碑式的目标为指导,旨在使中国在2030年前成为人工智能创新领域的世界领导者。如果这一计划成功,中国将实现对美国及其盟国的实质性军事优势,对美国产生重大的负面战略影响。
考虑到人工智能技术对美国国防部(DoD)和国家安全的潜在意义,美国空军副司令要求兰德公司考察美国相对于中国的竞争地位。如果国防部有竞争优势,它应该如何保持这一优势?如果国防部不具备竞争优势,它应该采取何种措施以取得并保持竞争优势?这项研究的结果将有助于帮助美国政府特别是国防部促进人工智能和机器学习技术的发展和应用,以应对当前和未来的安全挑战。
该研究通过查阅英汉相关文献进行对比分析。其中,文献类型包括:中美政府的人工智能战略规划;关于人工智能技术发展趋势和突破的学术研究文献;关于支持人工智能发展的中美金融生态系统的商业文献;中美比较文学文化分析文献;关于人工智能技术进步对军事科学和经营理念带来的影响的文献等。此外,为评估空军应如何在人工智能领域保持竞争优势,研究人员开发了一个简易定性框架,以帮助确定美国空军应在人工智能研究、开发和采购过程各环节中开展活动的比重。
1、中美两国人工智能生态系统对比
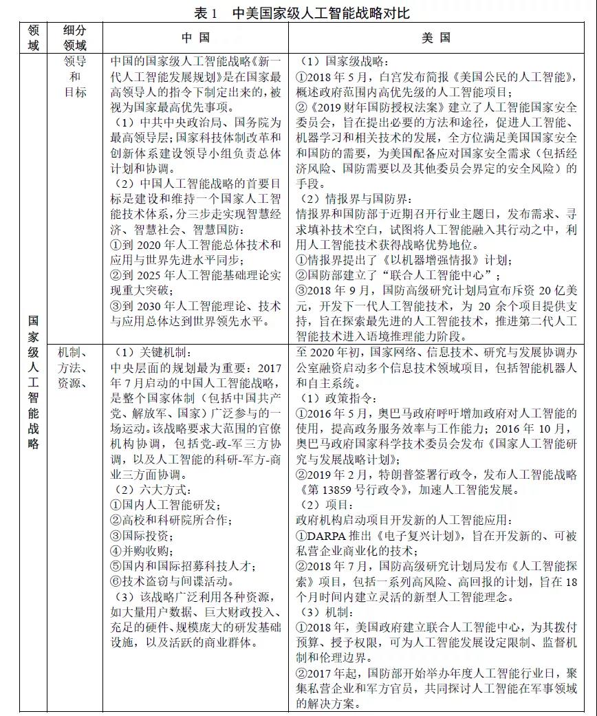
报告从国家级人工智能战略、文化和结构因素等角度详细对比了中美两国人工智能技术发展的生态系统。报告认为,至2020年初,在人工智能技术发展方面,美国略微领先于中国。
1.1 国家级人工智能战略方面,中美两国势均力敌
中美两国都提出了极具雄心的人工智能战略(表1)。其中,中国在领导力以及全国动员方面更占据优势,可以集中大量资源、集中力量实现中国共产党确立的目标。而中国和美国谁能实现目标,取决于中国能否抓住其先发优势,以及美国能否利用好其现有的世界领先地位。

1.2 文化因素方面,美国占据相对优势
在政治、军事、经济和科学领域,文化和结构都会影响社会和组织的进程和结果。就国家人工智能战略的成功实施可能性而言,文化因素更利于美国取得胜利(表2)。

1.3 结构性因素方面,中美两国势均力敌(表3)
就人工智能战略的执行而言,中国高度集中化的体制可能占据优势,但又受制于其严重的“官僚烟囱效应”(bureaucratic stovepiping)。美国的政治相对去中心化,但跨机构协调体系可以帮助其抵消中国在这方面优势。
就人工智能的军事应用而言,中国具备一定优势:军民融合备受关注,但解放军保守主义的官僚体制会阻碍军民有效融合。美国的人工智能公司以伦理为由拒绝合作,阻止美国政府将人工智能用于军事领域,但许多其他公司仍热切希望获得国防或政府合同。

总之,通过对比中美两国人工智能生态系统,报告认为:美国在先进的半导体设计和制造领域比中国有很大的优势;结构性因素为美国人工智能的发展提供了稳定的基础;中国在大数据集方面确实比美国有优势,但不足以战胜美国在半导体方面的优势。因此,至2020年初,在人工智能技术发展方面,美国略微领先于中国。
2、影响中美两国人工智能竞争态势的关键因素
报告指出,美国的主要目标是保持在人工智能领域的领先地位。而要长期保持在人工智能使能系统、武器、操作概念等方面的领先地位,取决于美国维系人工智能国家层面优势地位的能力。
2.1 基础研究的突破与产业界的进步并非影响中美两国竞争态势的关键因素
中美两国在基础研究突破与产业界发展方面联系密切,二者不太可能成为决定两国竞争胜负的基础因素。

(2)产业界发展。中美投资关系紧密;不断升级的大国竞争背景下,两国经济“脱钩”的言论不绝于耳,可能会严重影响科技公司,扰乱全球供应链,但不太可能切断二者所有的经济联系(表4)。

2.2 为维持竞争优势,美国空军应重点关注四大关键因素
报告指出,对于美国空军而言,为了保持竞争优势,空军的大部分资源应该投入到其可以直接控制的关键领域,即推动人工智能的军事转化与应用;为人工智能技术建立和定制认证、验证、测试与评估技术;作战理念的发展。此外,制定人工智能路线图以进行预期管理同样重要。
(1)制定人工智能路线图以进行预期管理。
报告建议制定一个前瞻性的人工智能路线图。路线图应分为三期规划:近期(1~2年)、中期(3~5年)和远期(6~10年)。该路线图应:
包含在各阶段均可实现的应用程序清单,且信息详实,并按优先级排序;
明确各应用程序的运营需求;
提供各应用程序的投入运营计划,包括测试和评估计划;
针对各应用程序,列出当前待开发的各项人工智能技术的不足,在未来需要将其开发成熟;
对于各不足,提出潜在解决方案及其原理;
对于各不足,明确所需的研发工作,作为征集提案的基础;
对于各应用程序,粗略估计应用程序成熟所需的总成本估值。
(2)在国防部控制下,建设能够推动人工智能军事转化与应用的路径。
美国空军和国防部需要大量训练有素的工程师,并加强其与项目经理、操作人员的持续密切合作,充分利用数据,以:分析需求;为人工智能作战概念开发关于设计、测试及评价的技术;设计国防部专用的人工智能系统;对从实验室到野战演习的国防部人工智能系统进行验证、确认、测试及评估。
(3)为人工智能量身打造验证、确认、测试及评估的技术。
①认证(Verification)和验证(Validation)。认证和验证是指集中评估一个人工智能系统质量的两种途径,前者是指满足质量规格,后者是指满足既定用途。为了制定合理的验证及确认要求,应思考人工智能可能会出现问题的地方:
一是避免副作用。人工智能系统执行任务时,有时会引发不直接相关的领域的问题。可以通过构建严谨细致的目标函数解决这些问题。
二是避免“奖励黑客行为”(reward hacking)。为达成目标,人工智能有时会寻求捷径,从而做出无用甚至破坏性的行为。这类问题也可以通过合理定义目标函数而解决。
三是可扩展的监管(scalable supervision)。目标函数过于简单有可能鼓励黑客的攻击行为,但目标函数过于复杂或评估所需时间过长,可能导致人工智能系统很难评估行动方案。
四是安全探索(safe exploration)。由于人工智能系统通过试错的方法进行学习,应当预防其极其危险的尝试行为。
五是分布式转移的稳健性(Robustness to distributional shift)。如果人工智能系统遇到的真实世界信息或环境与其训练时的数据或环境差别很大,它的行为可能并不理想。
②测试和评估。为充分发挥人工智能系统的潜力,美军需对系统有必要的信心,而有效的测试和评估系统对构建信心至关重要。然而,美国国防部现有的测试和评估系统并不能有效地证明自主系统的可靠性。
(4)为人工智能技术的应用发展新的作战理念。
①战争游戏和作战概念。由于中美两国都可以使用人工智能的大部分基础技术,而且同时都在发展相似的新组织结构,美国必须开发出优秀的作战概念,才能在人工智能应用中保持决定性优势。其中一种方法是开发分析性的战争游戏。
②多域联合作战。美国陆军及海军陆战队提出了多域作战(Multidomain Operations,MDO)理念,以有效应对六大领域(陆、海、空、天、电、网)的敌方威胁,应对潜在的远程精确打击与灰色地带作战。美军应建设新的能力,包括在灰色地带与对手竞争、应对灰色地带冲突升级为全面冲突,以及调整军力态势(force posture),以确保战区有足够储备、可迅速向该地区派遣部队。美国将需要建立有弹性的编队,能够在被敌军包围时或在对抗性空中环境中作战、在不同领域间展开协同作战、利用各领域的优势影响其他领域作战。
③人工智能使能的空军多域作战战术理念。为了有效响应新的威胁环境,多域作战为美国联合部队提出了四大原则:竞争、军力态势调整(calibration of force posture)、弹性编队(employment ofresilient formations)、交叉能力(converge capabilities)。报告为美国空军提出了基于新型人工智能自治系统的四大战术理念,以推动多域作战目标。
第一个战术理念:智能情报、监视和侦察(intelligence, surveillance, and reconnaissance,ISR)数据处理,支持“竞争”原则。这一情报与监视概念将利用人工智能算法筛选来自ISR资源(如图像和信号情报)的大量数据。新的人工智能预警算法以过去的重大冲突爆发数据为基础,有望比人类分析人员更早发现预警信号。
第二个战术理念:人工智能驱动的指挥和控制,支持“军力态势调整”原则。使用人工智能驱动的指挥控制及后勤系统,在后续作战中快速协调美国空军投入战区的行动。
第三个战术理念:自主武器防御,支持“弹性编队”原则。利用美国空军无人驾驶、自主巡航平台,提供基本的近距离空中支援。
第四个战术理念:人工智能优化,是针对指挥和控制的概念,支持“交叉能力”原则。使用基于人工智能的动态任务规划软件,完成当前阶段的战役。
④通过野战演习测试新理念。最近公开的国防出版报告显示,美国陆军已经明确,在野战实践中测试多域作战理念的最佳方式是并非狭义的“概念验证”实践方式,而应将多域作战纳入常规单元举行的定期训练演习之中,以测试这些理念的可行性。但本报告认为,美国空军应当回归传统的“概念验证”方式,并配备专门的测试单元进行概念验证演习,以测试新的人工智能驱动的战术理念(表5)。

3、加强针对中国人工智能未来发展动向的建议
报告提出,为充实中美两国人工智能竞争态势研究的关键维度和要素,未来可开展研究工作的方向包括:
(1)梳理中国人工智能网络中军方和民间关键人物之间的互动和关系;
(2)梳理中国境内和境外不同军事、政治、学术和商业机构之间的联系和关系;
(3)监控资金数额与流动,辨别中国人工智能优先发展领域、评估人工智能资金使用效率;
(4)专注特定的人工智能项目或特定人工智能实体的案例研究,研究人工智能策略的实施细节;
(5)专注于中国人民解放军,包括识别关键参与者与关键实体;军事研究机构在人工智能理论和技术方面的研究方向;解放军的作战信条与人工智能的融合方式;人工智能技术在实际武器系统和装备的应用过程;指挥官和军事作战单位使用人工智能的方式等。
唐 璐编译,张志强审校(中国科学院成都文献情报中心)


川公网安备 51010702002683号
