【摘要】2020年11月,美国专利商标局(USPTO)发布了《2020财年绩效与责任报告》,重点介绍了USPTO在2020年的成就、计划和财务绩效,公布了2020财年USPTO《2018-2020年战略规划》实施情况和关键绩效指标完成情况。
2020年11月,美国专利商标局发布了《2020财年绩效与责任报告》(2020 Performance and Accountability Report,PAR),重点介绍了USPTO在2020年的成就、计划和财务绩效。该报告向包括公众在内的利益相关者展示了USPTO在推动美国知识产权体系成为全球标准的过程中为提高透明度和问责制所做的努力,该报告共分为5个部分。
1. 管理层的决策与分析
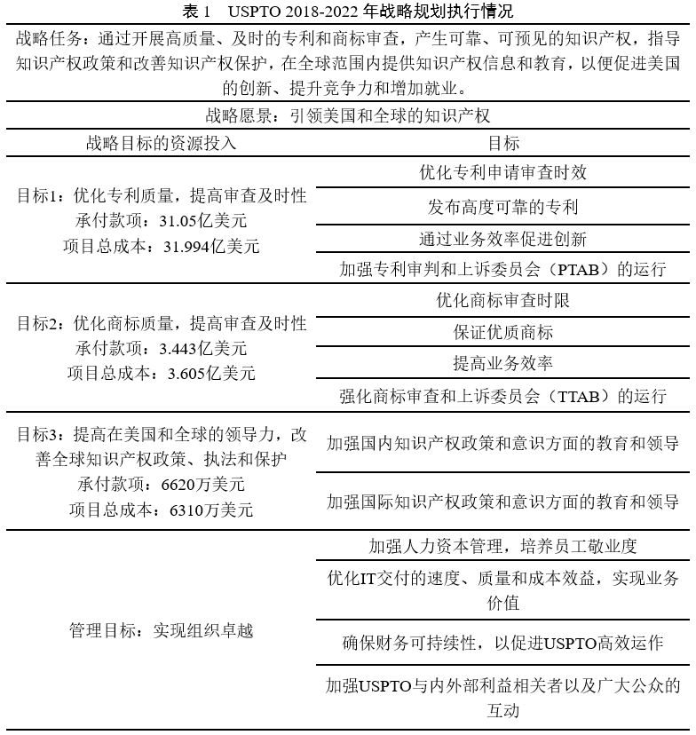
第一部分介绍了USPTO 2020财年绩效亮点,并公布了USPTO《2018-2022年战略规划》的执行情况(表1)。主要亮点如下:发布可靠的知识产权;根据当前和预计工作量协调专利和商标审查;现代化信息技术;提升客户体验;促进以任务为导向、质量为中心的员工文化;护海外知识产权;监督并帮助国会和法院解决知识产权问题;维持可持续的融资模式;制定知识产权政策。

在未来几年中,USPTO将继续朝着三个战略目标和一个相关任务的管理目标努力,这四个主要目标也与美国商务部“加强知识产权保护”的战略目标相一致。表2汇总了2015-2020财年关键战略目标执行情况。

报告指出,USPTO运营模式与机构的绩效目标、生产能力、资金可用性、公众对USPTO的服务需求密不可分。目前,USPTO正在转型期,转型的目的是提供更好的商业价值,以支持USPTO完成使命。报告还指出USPTO在未来几年的挑战包括稳定和持续的资金、对信息技术的依赖以及法律挑战。
2. 绩效信息
绩效部分详细介绍了USPTO根据《2018-2022年战略规划》制定的每个战略目标实施的情况。为了实现《2018-2022年战略规划》的战略使命和目标,USPTO制定了一个全面的战略绩效框架和季度平衡记分卡,用于指导和监督目标、举措、绩效措施和指标的落实。
2020财年,USPTO共制定了10项关键绩效测度指标,并为每个测度指标制定了年度绩效目标。2020年,USPTO完成或超额完成的目标共计10项(表3)。

(1)目标1:优化专利质量,提高审查及时性
2020财年,专利平均首次审查意见通知时间为14.8个月,专利平均总审查时间为23.3个月(表4)。USPTO在很大程度上改进了分析,简化了流程,并采用了有利于专利申请提交的措施:继续强调在专利审查层面对审查员案卷先入先出的管理,通过数据分析,在不牺牲质量的前提下更好地确定审查的优先次序,同时提高效率,以加快申请阶段整体专利审查进程。

未来改进目标:①优化专利申请审查的时效:使审查能力与工作负载保持一致,从国际审查合作中获得价值,确定并提供其他加速专利申请的试点;②发布高度可靠的专利:细化审查标准,实现专利质量预期和目标,开发人工智能专利程序,提高专利审查员在审查过程中获得最佳现有技术的能力,提供清晰高效的专利审查指南,提高技术和法律培训的内容、交付和及时性;③通过业务效率促进创新:加大对专利客户的关注度,留住和利用人才,提供专业帮助,参加客户合作会议;④加强PTAB的运行:加强PTAB程序的一致性、透明度和确定性,支持PTAB程序的实施。
(2)目标2:优化商标质量,提高审查及时性
商标审查以优化商标质量和时效性为战略目标。从2007年开始,首次审查意见通知时间不到3.5个月,商标注册时间平均少于12个月。2020财年,首次审查意见通知时间为3个月,商标平均总审查时间为9.5个月(表3)。
未来改进目标包括:①优化商标审查时限,达到商标申请审查最佳时限标准;②保证优质商标;③提高业务效率:提供信息技术解决方案以加强运作,使用商业智能和数据分析来指导决策,保护商标注册的诚信,提升客户体验,开展商标教育和推广,提供商标法律服务,加强与全球同行和利益相关者的合作;④强化TTAB的运行。
(3)目标3:提高在美国和全球的领导力,改善全球知识产权政策、执法和保护
USPTO根据法规授权就国际国内知识产权问题以及相关协议向美国商务部和联邦机构提供指导。通过项目和研究,与全球知识产权办公室和国际政府间组织就涉及知识产权的事项进行交涉:代表美国在世界知识产权组织(WIPO)进行引领谈判;协助美国贸易代表(USTR)谈判和实施国际贸易协定的知识产权条款;就所有知识产权政策事项向商务部长和行政部门提供咨询意见,包括专利、设计、版权、商标、植物品种保护和商业秘密等领域;对知识产权相关事宜开展实证研究;提供知识产权保护、使用和执行方面的教育计划(表5)。

未来改进目标包括:①加强国内知识产权政策和意识方面的教育和领导:就知识产权执法和保护各领域的关键问题提供国内政策制定和指导,推动人工智能,加强新冠疫情应急资源中心建设,推出专利合作市场平台(Patents 4 Partnerships Marketplace Platform),发布关于标准基本专利补救措施的政策声明,与互联网政策特别小组(Internet Policy Task Force)合作,促进多方参与知识产权制度的立法等;②加强国际知识产权政策和意识方面的教育和领导:就知识产权执行和保护的各领域的关键问题提供国际政策制定和指导;就谈判知识产权协定和贸易协定中有关知识产权条款的遵守情况,向政府当局提供领导、支持和意见;领导WIPO和其他国际组织的行政工作,以改善世界范围内的知识产权执法、保护和合作等。
(4)管理目标:实现组织卓越
USPTO认为,要实现组织目标和倡议,需要通过协作管理实现强有力的多元化领导。实现组织卓越是一项共同的责任:建立一种以高质量客户体验、健全的资源管理、可靠的员工队伍规划、稳定和现代化的IT系统和服务为基础的使命导向文化至关重要。
未来改进目标:①加强人力资本管理,培养员工敬业度:继续优化绩效文化;培养一支注重结果和反馈的员工队伍;利用最佳实践来吸引、招募和留住人才;增加社交媒体;启动职业辅导计划;提升就业机会;继续加强USPTO远程工作环境;加强领导发展计划;启动新兴领导者计划等。②优化IT交付的速度、质量和成本效益,实现业务价值:持续的网络安全警戒;利用商标信息技术;加强开放数据;改进现代分析基础设施;加强人工智能/机器学习等高级分析;开发机器人过程自动化(Robotic Process Automation,RPA)等。③确保财务可持续性,以促进USPTO高效运作。④加强USPTO与内外部利益相关者以及广大公众的互动:提交行动报告;发布进度和可能性报告;拓展创新;启动扩大美国创新的全国委员会;扩大专利无偿服务项目;专利商标资源中心;发明者援助中心;支持政府推广科学、技术、工程和数学(STEM);与区域办事处建立战略伙伴关系和协作;增加获得资源的机会等。
3. 金融部分
USPTO首席财务官Jay Hoffman在该部分以公开信的形式强调了USPTO整体财务的情况,并向美国公众提供透明度和问责制的成果。它提供了一个全面的财务和业绩活动,推进该机构的知识产权使命,以促进美国的创新、竞争力和经济增长。另外,报告还提供了合并资产负债表、合并现金流量表等。
4. 独立审计员报告
这部分涉及毕马威会计事务所(KPMG)审计的结果,并未发现任何不合规的情况。
5. 其他
报告的最后一部分是财务报表审计的总结和管理保证相关内容。对USPTO面临管理挑战,以及优化工作空间以满足员工需求等方面进行了阐述。
赵颖会 编译,李姝影 校译
来源:https://www.uspto.gov/sites/default/files/documents/USPTOFY20PAR.pdf
https://www.uspto.gov/about-us/performance-and-planning/uspto-annual-reports
原文标题:USPTO annual reports Performance and Accountability Report (PAR) for 2020